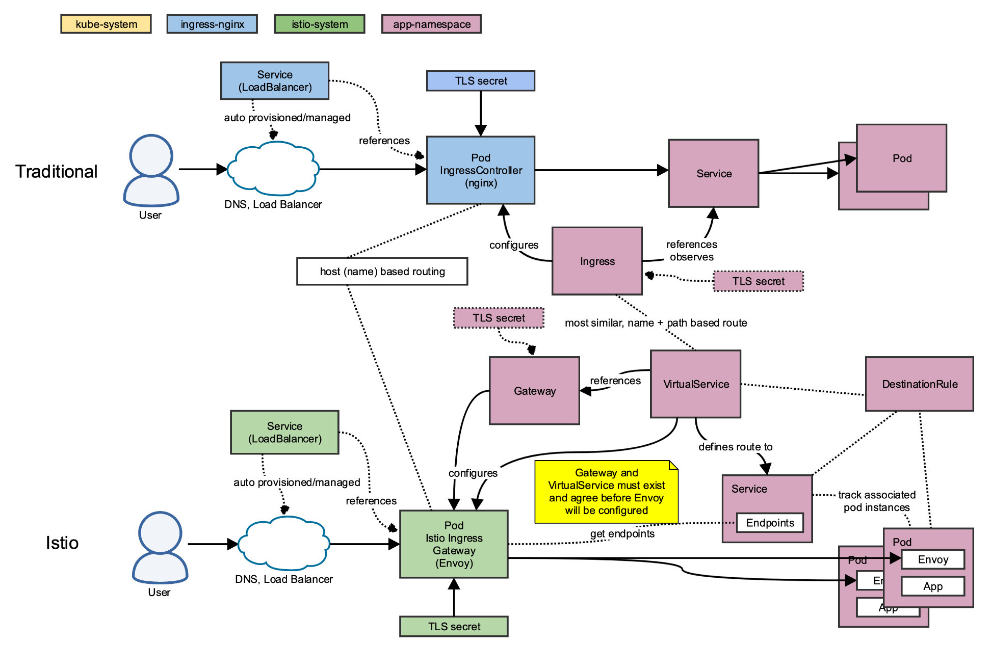
Cloud Engineering Log [migration] nginx ingress controller -> istio service mesh - https://software.danielwatrous.com/istio-ingress-vs-kubernetes-ingress/ 1. Ingress Controller는 L7 Layer에서 Application의 Service Proxy 부분을 관리하는 역할이다. 2. Istio는 Ingress Controller의 역할을 좀 더 세분화해서, Service Mesh라는 개념으로 정의한다. 2-1. 기존의 Ingress Controller를 Istio Ingress Gateway가 수행하는데, 이 때 Proxy에 보안 관리 기능인 Gateway를 먼저 거치도록 구성한다. 즉, 특정 Pod에 접근하기 위한 접근제어가 가능해진다. < 더 자세히 알면서 써보기 > < 실제로 마이그레이션하면서 어떻게 바뀌는지 써보기 > 공유하기 게시글 관리 Jay Chamber 저작자표시 비영리 동일조건 (새창열림) 'Cloud Engineering Log' 카테고리의 다른 글 docker 청소하기 (0) 2023.01.16 외부 docker.sock을 kubernetes에서 모니터링하는 방법 (0) 2022.10.26 rook-ceph dashboard의 service ssl + x509 certification 관련 에러 (0) 2022.09.01 Kubernetes Authentication (0) 2022.08.04 Rook-Ceph Teardown 정석으로 수행하기 (0) 2022.05.26 Contents 당신이 좋아할만한 콘텐츠 docker 청소하기 2023.01.16 외부 docker.sock을 kubernetes에서 모니터링하는 방법 2022.10.26 rook-ceph dashboard의 service ssl + x509 certification 관련 에러 2022.09.01 Kubernetes Authentication 2022.08.04 댓글 1 + 이전 댓글 더보기